为落实共青团中央、教育部、全国学联联合下发的《关于推动高校学生会(研究生会)深化改革的若干意见》,并结合《关于巩固高校学生会(研究生会)改革成果的若干措施》文件要求,接受广大师生监督,现将辽宁工业大学汽车与交通工程学院2025—2026学年学生会改革情况公开如下。
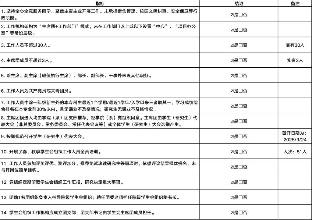
一、改革自评表

二、《汽车与交通工程学院学生会章程》
三、学院学生会组织工作机构组织架构表

四、学院学生会组织工作人员名单

五、主席团成员候选人产生办法
六、主席团成员选举办法
七、学院学生代表大会召开情况
1、召开时间:2025年9月24日
2、召开地点:1A-121
3、学生代表数量:105人
4、学生代表大会的主要议程:

5、报道链接:【汽车学院】顺利召开第六次学生(研究生)代表大会
6、现场照片:

八、学院学生代表大会代表产生办法
九、主席团成员和工作部门负责人述职评议办法
十、学院团委指导学生会主要负责人

以上自评公开内容如有不实情况,可发送邮件至院团委邮箱1171995678@qq.com反映。
(文字及图片:汽车学院团委宣传部)